河南省教育厅 河南省退役军人事务厅
河南省军区动员局关于做好2025年普通高等学校专升本考试招生工作的通知
各省辖市、济源示范区、航空港区教育局、退役军人事务局,各军分区(警备区)动员处、济源市人武部,各普通高等学校:
为深入贯彻党的二十届三中全会和全国教育大会精神,着力搭建学生成长“立交桥”,结合我省实际,现就做好我省2025年普通高等教育专科层次起点升本科教育(以下简称“专升本”)考试招生工作,通知如下:
(一)河南省2025年普通高职(专科)应届毕业生,且现实表现良好。
(二)普通高职(专科)在校生(含高校新生)在河南省应征入伍,服现役满规定的最低年限或符合规定的提前退役条件,经部队批准退出现役后完成高职(专科)学业的毕业生;普通高职(专科)毕业生在河南省应征入伍,服现役满规定的最低年限或符合规定的提前退役条件,经部队批准退出现役后的大学生士兵,可申请退役大学生士兵免试专升本招生。
对录取后未报到、自行放弃入学资格的退役大学生士兵考生,不再享受免试专升本政策。
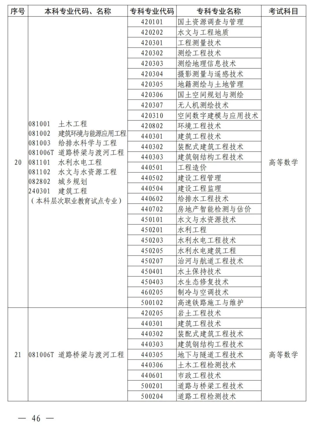
(一)招生高校和专业详见《河南省2025年普通高职(专科)毕业生进入本科阶段学习招生高校及专业总表》(附件1)。本、专科专业对照及考试课程,详见《本、专科专业对照及考试课程一览表》(附件2)。凡不符合《护士条例》规定的申请护士执业注册条件,且不能对照普通本科护理学专业、职业教育本科护理专业安排专升本考试的医学美容技术(原医疗美容技术)、呼吸治疗技术等专科专业,不得擅自安排招生。高校分专业招生计划另文下达。
(二)继续实施“专升本专项计划”。在巩固拓展脱贫攻坚成果过渡期内,对全省原建档立卡(脱贫享受政策户和风险未消除监测对象)高职(专科)毕业生,安排适量专升本招生计划,进行单独录取。各高校要高度重视家庭经济困难学生资助工作,建立健全国家奖助学金、国家助学贷款、勤工助学、特殊困难补助、学费减免、学费补偿和贷款代偿等多种形式并存的高校家庭经济困难学生资助政策体系,开设家庭经济困难学生入学“绿色通道”,确保每一名家庭经济困难的学生能够顺利入学并完成本科阶段学业。
(三)做好退役大学生士兵免试专升本招生工作。按照教育部、中央军委国防动员部有关文件精神,符合条件的退役大学生士兵考生可申请参加我省2025年退役大学生士兵免试专升本招生。省教育厅根据学生报考情况以及高校申报情况统筹安排专升本免试招收退役大学生士兵的高校、专业和招生计划,进行单独录取。具体招生高校、专业、计划另行通知。
各高校要依据教育部和省有关规定,认真制订本校专升本招生章程。主要内容包括:高校全称、校址(涉及校区等须注明),层次(本科),办学类型(如公办或民办普通本科、独立学院、职业本科学校等),专业教学培养使用的外语语种,身体健康状况要求,学费标准和住宿费标准,学生资助政策(资助项目名称、资助标准、资助范围、资助对象、流程等,包括国家资助、社会资助、校内资助),颁发学历证书的学校名称、证书种类及其他信息,联系电话、网址,以及其他须知等。待国家招生计划下达后,各高校要根据核准的招生计划,另行向社会提前公布分专业招生计划数。
各高校须于2024年12月5日前将招生专业上传至“河南省高等教育分校分专业网上申报系统”(网址:http://gxzsjh.jyt.henan.gov.cn/)进行审核。招生专业审核通过后,于12月12日前将普通专升本招生章程及辅助材料上传至“河南省普通高校招生章程核定系统”(网址:http://gxzszc.jyt.henan.gov.cn)进行核定。章程系统中,每所高校的招生专业已录入系统库,上报时只需按照系统流程选择即可。各高校应于12月27日前将省教育厅核定通过的本校招生章程公布网址报送省教育考试院。省教育考试院负责汇总并向社会及考生公布有关高校招生章程中的主要内容或高校公布章程的网址。
(一)报名申请
1.符合报名条件的考生,应按照省教育考试院规定的时间、程序和要求,参加我省2025年专升本考试报名和信息采集工作,并按照本、专科专业对照要求选择报考专业。考生应如实填写基本信息,并对所填信息的真实性、准确性负责。凡在填写报名信息时擅自更改个人学籍信息或其他信息者,一律取消其报考、录取和入学资格。按政策规定进行学籍异动者,高校学籍管理部门务必及时完成学生学籍异动手续,不得影响学生专升本报名、考试和录取。
2.我省高校应届毕业的考生在毕业高校参加报名。符合退役大学生士兵免试专升本报名资格的考生,可选择报考退役大学生士兵免试专升本,或者参加全省统一普通专升本考试,二者不得兼报。
3.省内高校往届毕业、省外高校毕业的退役大学生士兵,在2025年3月10日前集中进行免试专升本报名,具体由省教育考试院另行通知。其中,省内高校毕业的考生在原毕业高校参加报名;原毕业高校非专升本报名点或非我省高校毕业在我省应征入伍的考生,由应征入伍地的市、县(区)招生考试机构安排报名。
4.退役大学生士兵免试专升本考生完成信息采集后,我省普通高校招生考生服务平台自动生成《河南省2025年普通高职(专科)退役大学生士兵免试专升本审核表》,由考生所在的专升本报名点统一打印发至考生。
(二)资格审核
资格审核贯穿报名、考试、录取和入学全过程。凡是以弄虚作假等手段违规获取相应资格的考生,一经查实,将依据相关规定取消其专升本投档、录取和入学资格。
1.生源高校承担考生报名资格审核的主体责任,要逐一对报名学生的基本信息、学籍信息、所学专业与报考专业对照、学习及在校表现等情况进行审核。录取高校要对录取的学生进行入学资格审查和录取资格复查,重点加强对学生前置学历的复查。
2.原建档立卡考生资格,由省学生资助中心负责认定,具体要求见附件3。
3.参加免试专升本的退役大学生士兵,我省高校毕业的考生由生源高校负责确认考生相关情况;原毕业高校非专升本报名点、非我省高校毕业在我省应征入伍的退役大学生士兵考生,由应征入伍地的市、县(区)招生考试机构负责核对考生相关情况。省军区动员局负责对考生的入伍时间、入伍地和入伍资格等进行确认。省退役军人事务厅负责对考生的退役士兵身份、服现役时间和立功受奖情况等进行确认。退役大学生士兵免试专升本资格审核须于3月20日前完成。
(一)普通类考生(含原建档立卡考生)
1.考试时间。自2025年起,专升本考试时间调整为当年3月中下旬。
2.考试内容。考生须参加全省统一组织的专升本考试。考试科目为英语(英语专业考生为《专业英语》,非英语专业考生为《公共英语》)、专业综合(体、音、舞、美专业为专业加试)两科,每科满分为150分。专业综合考试以本科招生专业的专业课或专业基础课分类,按照《本、专科专业对照及考试课程一览表》规定的考试课程进行命题。
3.考试组织。考试相关事项由省教育考试院另行安排。
4.录取。省教育考试院按照国家考试招生规定的程序、要求,统一组织录取。高校要按照《国家邮政局办公室 教育部办公厅关于进一步做好2022年高校录取通知书寄递工作的通知》(国邮办发〔2022〕19号)要求发放录取通知书。
(二)退役大学生士兵考生
1.综合考查时间。高校综合考查须在2025年4月上旬完成。具体时间由各联合考查组自主确定并提前公布。
2.综合考查方式。参加免试专升本的退役大学生士兵考生免于参加全省统一组织的专升本文化课考试,由招生高校根据招生专业所属学科大类,组建联合考查组,科学、合理设定综合考查的科目、内容和方式,并结合考生在校期间成绩、服役期间表现等情况,联合进行相关的职业适应性或职业技能综合考查,同一学科大类统一标准,综合评定,择优录取。各联合考查组牵头高校须在本校官网按要求公示本组考生成绩。各联合考查组牵头高校名单另行通知。退役大学生士兵免试专升本考生不参加普通类专升本艺术和体育类专业考试。
3.综合考查方案。各联合考查组要按照教育部和我省有关要求,认真制定退役大学生士兵免试专升本综合考查方案,明确高校招生专业、考查时间、考查方式、录取规则、联系电话、网址等须知事项。高校综合考查实施由省教育考试院负责督促指导。
4.录取。各联合考查组牵头高校将公示后无异议的考生成绩报省教育考试院。省教育考试院依据考生成绩,结合考生志愿,与普通专升本同步安排录取工作。荣立个人三等功(含)以上的退役大学生士兵,免于综合考查,根据考生填报志愿优先录取。
(一)新生入学。被录取考生持身份证、普通专科毕业证书、准考证、录取通知书等材料原件,按录取高校规定时间到校报到,编入录取高校相应专业三年级学习,档案材料于新生入学前转入录取高校并参加全日制培养。凡新生入学报到前未取得普通专科毕业证书的考生,取消其入学资格。录取高校要依据教育部学籍学历信息管理平台录取信息注册学籍,对存在问题的考生,依据教育部有关规定进行处理。
(二)教学管理。各高校要根据学习年限和生源特点,对照《普通高等学校本科专业类教学质量国家标准》,完善专升本专业人才培养方案,切实加强学习过程管理,确保与普通本科专业人才培养坚持同一标准、同等质量。专升本招生超过30人的专业,高校要进行单独编班,科学制定培养方案,认真做好课程衔接教学和人才培养;确不具备单独编班条件的,可编入同一专业三年级学习。专升本学生在校期间享受本校同一专业全国高校招生统一考试招收的普通本科生待遇,其学费、住宿费、资助等执行同样的政策标准。
(三)毕业证书。专升本学生在高校规定学习年限内,修完教育教学计划规定内容,成绩合格,达到高校毕业要求的,高校应准予毕业,并颁发毕业证书。高校要在专升本学生的毕业证书上标注“在本校XX专业专科起点本科学习”,学习时间按进入本科阶段学习和颁发毕业证实际时间填写。符合学士学位授予条件的,颁发学士学位证书。
(一)强化组织领导。专升本考试招生工作涉及广大考生的切身利益。各级教育行政部门、招生考试机构和有关高校要高度重视,严格落实教育部相关要求,切实加强专升本考试招生工作的组织领导,精心部署安排,层层落实责任,强化协同配合,形成工作合力,确保各项工作安全平稳、有序实施。
(二)压实主体责任。生源高校是本校专升本考试招生工作的责任主体,承担对本校学生的政策宣传、考前教育、报名组织、资格审核和考试安排等方面的责任,高校主要负责同志是第一责任人,分管负责同志是直接责任人。各联合考查组要在牵头高校的统一安排下,强化整体统筹、细化工作方案、严格招生程序、严密组织实施,确保公平公正。
(三)加强政策宣传。各地退役军人事务部门、兵役机关要配合做好退役大学生士兵考生的资格审核及有关政策宣传和解读工作。各级教育行政部门、招生考试机构和高校要认真做好专升本考试招生相关政策的宣传解读和咨询答疑工作,确保考生知悉相关政策和考试招生工作安排,及时回应考生关切,贴心做好考生服务,解疑释惑,凝聚共识,营造良好社会氛围。
(四)严肃招生纪律。各涉招涉考单位要认真落实“阳光高考”工作要求,严格执行高校考试招生“八项基本要求”和“30个不得”等纪律要求,严格执行考试招生政策,认真履行工作职责,落实招生信息公开要求,依法依规、公平公正做好专升本考试招生工作。严禁高校以任何形式参与培训机构的专升本培训辅导活动,严禁高校教师组织或参与校外培训机构的辅导活动。高校纪检、监察部门要加强全程监督,强化责任追究,对违规招生问题,发现一起,严查一起,决不姑息。
请各级教育行政部门将此通知传达至同级招生考试机构。
附件:1.河南省2025年普通高职(专科)毕业生进入本科阶段学习招生高校及专业总表
2.河南省2025年普通高职(专科)毕业生进入本科阶段学习本、专科专业对照及考试课程一览表
3.河南省学生资助中心2025年“专升本专项计划”资格认定要求
河南省教育厅
河南省退役军人事务厅
河南省军区动员局
2024年10月19日






















































