各省、自治区、直辖市学位委员会、教育厅(教委)、教育招生考试机构,中国人民解放军学位委员会,教育部教育考试院,教育部学生服务与素质发展中心,有关学位授予单位:
现将2023年同等学力人员申请硕士学位外国语水平和学科综合水平全国统一考试(以下简称同等学力全国统考)工作的有关事项通知如下:
(一)已获得学士学位,并在获得学士学位后工作3年以上(即2020年3月底以前获得学士学位者);或虽无学士学位但已获得硕士或博士学位者;或通过教育部留学服务中心认证的国(境)外学士(2020年3月底以前获得学位者)、硕士或博士学位获得者。
(二)申请人在教学、科研、专门技术、管理等方面有关材料已提交学位授予单位,并经学位授予单位审查确定具有申请硕士学位资格。
(三)根据《关于授予具有研究生毕业同等学力人员临床医学、口腔医学和中医硕士专业学位的试行办法》(学位〔2015〕10号),以同等学力申请临床医学、口腔医学和中医硕士专业学位的考生资格不受本项第(一)条和第(二)条限制,但须具备以下条件:
1. 临床医学类、口腔医学类、中医学类、中西医结合类本科毕业生并获得学士学位;
2. 正在接受住院医师规范化培训的住院医师或已获得《住院医师规范化培训合格证书》的临床医师;
3. 申请人所申请的专业学位类别及领域应与住院医师规范化培训专业相对应。
(一)外国语水平考试
以同等学力申请硕士学位人员(以下简称同等学力人员)须参加外国语水平考试,应试语种应与申请学位相应学科在校硕士研究生培养方案规定的语种相同。全国统一组织的外国语水平考试主要语种为英语、俄语、法语、德语和日语,考试大纲见附件1。
申请外国语言文学硕士学位的,其外国语水平考试语种须与学位授予单位该学科在校硕士研究生培养方案规定的第二外国语语种相同,且学位授予单位已开设该课程。学位授予单位可根据需要自行组织外国语水平听力测试。
(二)学科综合水平考试
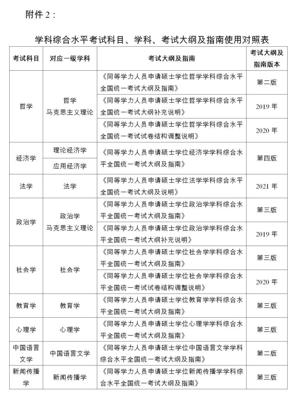
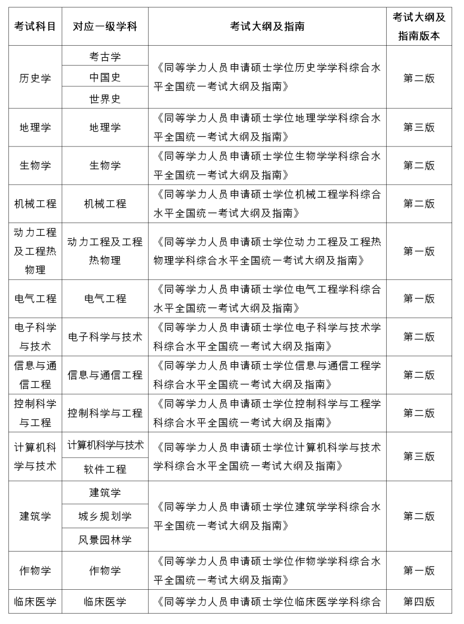
申请学科在附件2所列学科范围内的同等学力人员,须参加全国统一组织的学科综合水平考试,考试科目、所用考试大纲及指南见附件2。
同等学力人员申请马克思主义理论学科硕士学位,可选考哲学或政治学学科综合水平考试;申请教育经济与管理学科硕士学位,可选考公共管理或教育学学科综合水平考试。
同等学力人员申请临床医学、口腔医学和中医硕士专业学位学科综合水平考试科目、考试大纲见附件3,临床医学仍按原16个科目考试。
(三)医古文水平考试
第六批全国老中医药专家学术经验继承工作继承人以同等学力申请中医硕士专业学位,须参加全国统一组织的医古文水平考试,具体事宜参见国家中医药管理局办公室等三部门发文(国中医药办人教函〔2022〕26号)。同时,须参加中医硕士专业学位学科综合水平考试,按本项第(二)条执行,同卷考试。
以上外国语水平考试、学科综合水平考试、医古文水平考试大纲可在中国教育考试网(https://tdxl.neea.edu.cn)下载。
2023年5月21日(星期日)上午9时至11时30分,为外国语和医古文水平考试时间;下午2时30分至5时30分,为学科综合水平考试时间。
2023年2月15日,中国教育考试网和“全国同等学力人员申请硕士学位管理工作信息平台”(https://tdxl.chsi.com.cn,联系服务电话:010-67410388)公布报名工作通知,考生须按照通知要求进行注册或在册信息更新,经学位授予单位审核通过并完成报名缴费后,方可参加考试。
教育部教育考试院负责同等学力全国统考的命题、考务及阅卷等工作,具体安排由其另行通知。
省级学位委员会办公室、教育招生考试机构、学位授予单位、考生可通过中国教育考试网查询考试成绩及相关信息。
(一)教育部教育考试院要根据国家关于同等学力人员申请硕士学位工作有关文件和规定,精心组织,加强协调,做好考试的各项工作。
(二)各省级学位委员会、教育厅(教委)要高度重视,加强领导,按照有关文件精神和工作部署,认真负责,规范管理,确保本地区各项考试工作的措施落实和顺利进行。各省级教育招生考试机构要按国家教育考试有关法律法规和相关要求,做好考试管理,加强人员培训,落实责任监管,严肃考风考纪,保证考试公平公正、顺利有序进行。
附件:1.外国语水平考试语种、考试大纲使用对照表
2.学科综合水平考试科目、学科、考试大纲及指南使用对照表
3.临床医学、口腔医学和中医硕士专业学位学科综合水平考试科目、考试大纲使用对照表
国务院学位委员会办公室
2023年2月3日
附件:
1.外国语水平考试语种、考试大纲使用对照表

2.学科综合水平考试科目、学科、考试大纲及指南使用对照表



3.临床医学、口腔医学和中医硕士专业学位学科综合水平考试科目、考试大纲使用对照表
