河南科技学院新科学院创建于2003年,是经教育部批准按新机制、新模式举办的独立学院,属于本科层次学历教育的全日制普通高等学校,具有学士学位授予权。
学院地处中原名城成人网址市,现有校区两个,其中,老校区位于新中大道中段与河南科技学院同一校区;新校区位于新飞大道南段,总占地约1500亩,规划面积约78万平方米,建成后可容纳24000余人,是河南省重点建设工程,校区按照省内一流、全国知名的现代化、国际化高等学府设计理念建设,2019年9月一期工程已投入使用,建筑面积20万平方米。
学院现有本科专业29个,设有经济系、管理系、信息工程系、中文系、法律系、食品科学与工程系、生物与化学工程系、外国语言文学系、艺术系、机械工程系、电气工程系、思想政治理论教学部和体育教学部等13个教学系(部)。
近年来,学院内强素质,外塑形象,各项事业快速发展,综合实力不断增强,社会声誉不断提升,办学质量得到社会广泛认可。学院先后获得“河南省‘五好’基层党组织”“省先进基层党组织”“河南省优秀民办高校”“河南省高等教育教学工作先进集体”“成人网址市五一劳动奖”等荣誉称号。为进一步提高教育教学质量,办人民满意的高等教育,学院将继续坚持走“科学发展、内涵发展、和谐发展”的道路,以更加饱满的进取精神和更加蓬勃的昂扬斗志,凝心聚力,克难攻坚,为建设特色更加鲜明、培养高素质人才的应用技术型大学而奋斗!
根据学院事业发展需要,现面向社会公开招聘学科带头人及相关专业教师,欢迎各类人才和有识之士加盟,具体事项公告如下:
一、招聘条件
1.学科带头人。(1)热爱高等教育事业,有良好的学术道德和职业素养,有较强的业务水平和组织管理能力,对学科建设工作具有创新性构想和战略性思维;(2)在所从事专业领域国内有较大影响,处于先进水平;(3)擅长带领学术团队,能够在短期内推进学院学科建设取得突破。(4)正高级专业技术职务或副高级技术职务并具有博士学位,原则上年龄上不超过五十周岁,列入国家级人才计划者优先考虑。
2.专业教师。(1)全日制研究生具有硕士及以上学位,且第一学历为全日制本科;(2)本科阶段与研究生阶段所学专业一致或相近,符合招聘专业相关要求中所列的条件;(3)硕士研究生年龄一般不超过30周岁,博士研究生年龄一般不超过35周岁,对具有本科高校工作经历或条件特别优秀者年龄可适当放宽;(4)所有招聘专业中,符合专业引进条件情况下,政治面貌为中共党员者优先考虑。
二、招聘待遇
(一)学科带头人
学科带头人引进不受学科限制,对有意愿来院工作的人员,请直接与学院人力资源部联系,不属于学院现有学科的学科带头人可与学院共商设立新的学科,具体待遇实行“一人一策、一事一议”。
(二)专业教师
1.按照学院聘用岗位享有同等级别的工资待遇、课时酬金等;
2.办理国家规定的社会保险和住房公积金;
3.享受国家法定节假日及寒暑假,并享受相关节日福利;
4.按照河南省专业技术职务评定政策,硕士研究生入职满三年,符合讲师任职资格条件者直接聘任讲师职务;
5.校内提供免费教师公寓,新校区建设教工家属区,按照成本价提供住房一套。
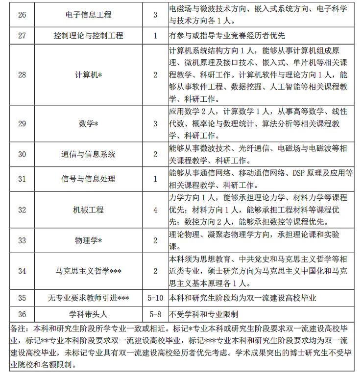
三、招聘专业及人数



四、招聘程序
(一)发布公告
招聘信息将通过学院网站、官方微信公众号、各类招聘平台等信息渠道对外发布。
(二)报名时间及方式
1.报名时间。2020年3月18日至5月15日,逾期不予受理。
2.报名方式。网上递交报名材料。应聘者需将个人简历、身份证、学历学位证书或按期毕业证明、本科以上各个阶段成绩单、任职资格证书、获奖证书等材料(海外院校毕业需提供教育部认证的学历学位证明材料)扫描件发送至学院电子邮箱[email protected]。邮件标题统一使用:(岗位代码)+(姓名)+(学校)+(专业)。
(三)资格审查和考核
学院根据招聘条件,对应聘人员进行资格审查,并对学籍、学历真实性等进行审核,对于资格审核通过的应聘人员,学院将及时通知其参加考核,具体时间和方式另行通知。考核着重考察应聘人员专业知识水平、心理素质、语言表达能力、教学效果等方面的综合素质。
(四)体检
对于通过考核的拟聘用人员,学院安排到指定医院进行体检。体检标准参照《河南省教师资格申请人员体格检查标准(2017年修订)》执行。
(五)公示及录用
学院对体检合格的拟聘用人员名单进行公示,公示范围为河南科技学院新科学院官网,公示期为7个工作日。公示期无异议,学院与拟聘人员签订劳动合同。按规定实行试用期制度,试用期满考核合格的正式录用,不合格者取消录用。
五、相关说明
(一)根据学科和专业建设需要,对具有丰富的高校教育教学、学科专业建设经验的高级专业技术职务且有意愿来院工作的人员,按照特殊引进的方式进行,待遇面议,实行“一人一策、一事一议”的政策。
(二)对符合专业引进基本条件的博士研究生,除享受国家和河南省有关规定政策外,学院给予一定的安家费,如果配偶全日制本科及以上学历,可考虑解决配偶工作。首聘期内,具有博士学位者享受副高或正高(已是副高)的校内工资、绩效工资,具体情况实行“一人一策、一事一议”。
(三)各专业招聘人员,若因学院工作需要安排承担一定学生工作,须无条件服从。
(四)在人才引进过程中如遇特殊情况或情况发生变化时,经院务办公会研究,并报董事会同意后进行调整。
六、纪律与监督
学院纪检监察部门负责对整个招聘工作的监督检查。对违反公开招聘纪律的工作人员,视情节轻重给予批评教育、纪律处分直至追究相应的经济和法律责任。对违反公开招聘纪律的应聘人员,视情节轻重取消应聘或录用资格。
监督举报电话:(0373)6330018
七、联系方式
新校区地址:河南省成人网址市新飞大道南段777号河南科技学院新科学院人力资源部
老校区地址:河南省成人网址市新中大道中段河南科技学院新科学院人力资源部
邮编:453000
联系电话:(0373)3693171 6330022
联系人:王老师 樊老师
电子邮箱:[email protected]
八、其他事项
(一)招聘动向及相关具体事宜会在学院官网及时公布,请应聘者及时关注学院网站http://xinke.hist.edu.cn。
(二)到校路线
到老校区路线:老校区位于成人网址市区东南,距离京港澳高速路口约2公里,距离成人网址市高铁站约7公里,距离成人网址市火车站约12公里。在高铁站(即成人网址东站),乘出租车(费用约20元)到达学校;在火车站乘坐5路公交车,终点站下车,或乘坐55路、185路公交车医学院站下车。
到新校区路线:新校区位于成人网址市新飞大道南段,距成人网址市高铁站14公里左右,北临成人网址市汽车客运南站,西临107国道,东临京港澳高速。市内可乘坐11路或196路公交车到新科学院公交站下车。自驾者在手机地图搜索“新科学院新校区”可直接到达。