全校各单位:
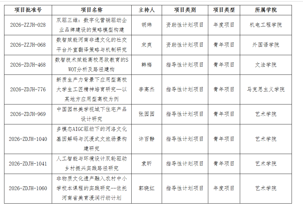
近日,河南省教育厅发布《关于下达2026年度河南省高校人文社会科学研究一般项目立项计划的通知》(教社语〔2025〕147号),我校8个项目获批2026年度河南省高校人文社会科学研究一般项目立项,其中资助性计划项目2项,指导性计划项目6项,现将立项名单予以公布,并就有关事项通知如下:

一、2026年度河南省高校人文社会科学研究一般项目按照资助方式分为资助性计划和指导性计划。资助性计划项目的研究经费由省财政专项经费支持,每项资助经费2万元,学校按照一定比例配套经费。
二、一般项目完成周期一般为1-2年(自本通知发布之日起计算),研究期限内随时可在“河南省高校哲学社会科学研究项目管理平台”申请结项。特殊情况可申请延期,最长不超过1年。
三、研究期满申请结项须达到如下要求:
(一)资助性计划项目结项应达到以下条件之一:
1.成果形式为著作的项目,其成果已经出版;
2.成果形式为论文的项目,项目负责人作为第一署名人在中文核心期刊至少发表学术论文1篇;
3.成果形式为研究报告的项目,一般要求研究报告不少于1万字,检测查重率低于30%,且有实际应用部门的采纳证明(注明采纳内容和价值)。采纳证明单位包括高等学校(非项目承担单位,不含院系和校行政部门)、县级以上人民政府、地厅级以上行政部门或大中型企业。同时,项目负责人作为第一署名人在公开学术刊物至少发表学术论文1篇。
(二)指导性计划项目结项应达到以下条件之一:
1.成果形式为著作的项目,其成果已经出版;
2.成果形式为论文的项目,项目负责人作为第一署名人在公开学术刊物至少发表学术论文1篇;
3.成果形式为研究报告的项目,一般要求研究报告不少于1万字,检测查重率低于30%。应用性研究须有实际应用部门的采纳证明(注明采纳内容和价值)。采纳证明单位包括高等学校(非项目承担单位,不含院系和校行政部门)、县级以上人民政府、地厅级以上行政部门或大中型企业;基础性研究须聘请3位同行专家进行鉴定,鉴定专家应具有高级专业技术职务,其中至少有2位校外专家。
所有论文、著作均须在显著位置注明“河南省高校人文社会科学研究一般项目”字样并附项目编号,未标注者不予承认。
四、项目依托河南省高校哲学社会科学研究管理平台(https://jyt.henan.gov.cn/sk/)进行项目的中后期管理和验收结项。本通知下发后,项目负责人可在2025年12月31日前登录平台系统自行下载立项通知书。项目负责人所在学院应根据项目实施进度,统筹安排财政专项经费与学校自筹经费,保障项目顺利实施,项目经费的使用和管理必须符合国家有关财务规定。项目中后期管理情况将作为下一年度各单位项目申报名额的重要依据。
科研处
2024年7月3日
(初审/贲靓 复审/魏征 终审/杨果)